如果要问2019年建筑领域哪个政策影响力最大,那绝对要属于《招标投标法(修订草案公开征求意见稿)》(下称:意见稿)的发布。
这可以说是自1999年颁布已经施行近20年的《招标投标法》迎来的一次大修。此次修订的内容,涉及一些在招投标领域长期存在、行业广泛关注的痛点、难点、焦点问题。而在这些难点焦点问题中,有两个问题是备受关注的,我们着重来做一个解读和讨论。
关于低价中标
低价中标一直以来是行业的痛点,在实践中突出表现为招标过程中,投标人为了获取中标,以低于成本价投标,导致其他公司无法竞争。在以低价中标之后,为了压缩成本又以次充好,最终导致各种问题多发、频发。
那么这个低价中标是怎么来的呢?原来“最低价中标”的法律依据是2000年颁布实施的《招标投标法》。我国《招标投标法》规定,中标人的投标应当符合下列条件之一:
1、能够最大限度地满足招标文件中规定的各项综合评价标准;
2、能够满足招标文件的实质性要求,并且经评审的投标价格最低;但是投标价格低于成本的除外。
从上面的条款中,大家可以看到,这个条款的初衷并不是说一定要最低价。因此尽管有诸多条款对招投标的各项指标都做出了规定,但技术等指标的优劣在使用前很难评判,只有价格最易分出高下。而为了最大程度节约资金,提高效率,甚至为了不被审计,一些工程在招标中故意忽视“能够满足招标文件的实质性要求”这个条件,将低价作为最高标准。即使发现投标人报价过低,也不启动价格认定程序,导致投标人不计成本地恶性竞争。这也就导致了大家都痛恨‘最低价中标’,可是产业链上每一环都在搞‘最低价中标’,因为你不搞低价,你就中不了,审计的时候就可能会审你。

(黑体内容为拟新增内容,方框内容为拟删除内容)
这次《意见稿》做出了一个修改,《意见稿》第三十九条指出,投标人不得以可能影响合同履行的异常低价竞标,也不得以他人名义投标或者以其他方式弄虚作假,骗取中标。对照现行招投标法第三十三条,要求“投标人不得以低于成本的报价竞标”,并不再局限于是否低于成本报价。
据业内人士解释,《意见稿》对于避免恶意低价中标的范围不再专注于投标的价格是否低于成本价,而专注于是否影响合同的正常履行,《意见稿》相当于回归了采购的本意。招标采购的本质要求是希望在保证质量的情况下以低价购买,而现行招投标法中要求不得‘低于成本价竞标’属于一棍子把人打死,不符合采购的本质要求。
对此,我不知道基粉怎么看,个人觉得,这个修改没有实质上的变化,看起来是把“低于成本的报价”给删去了,但是其核心灵魂还是没变。
比如:按照现行招投标法,报价低于成本的投标人就算能够正常履行合同也无法参与竞标,而修订后,意味着即使低于成本价,如果投标人能正常履行合同/能够解释的过去,就可以竞标。以前为什么对“低于成本”的要限制其投标,就是因为上面说了,价格/成本是一条看得见摸得着的红线,而现在连这条红线也去掉了,那这会不会陷入恶性循环,或者成为一个悖论呢?
关于业主拥有“定标权”的争议
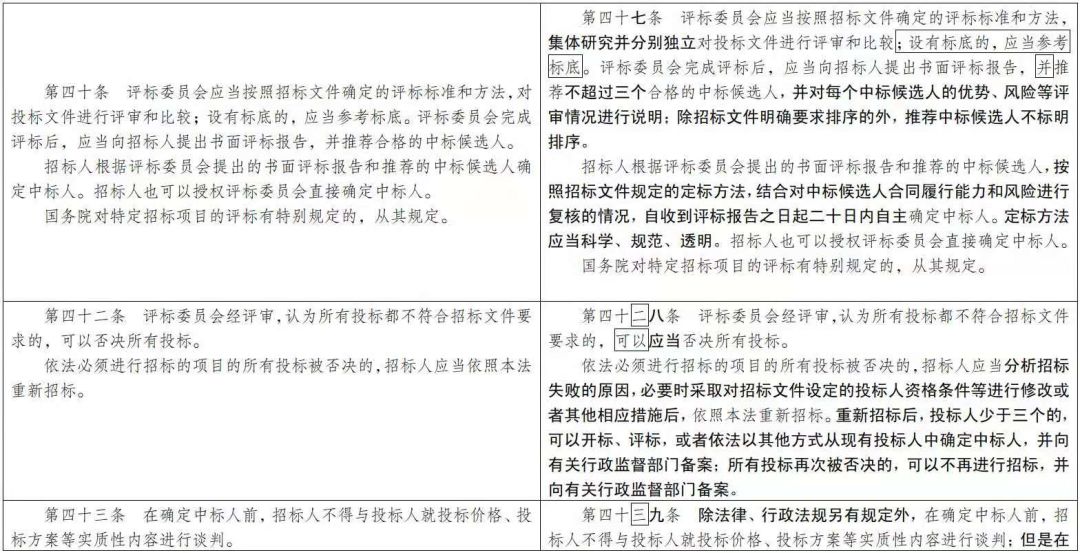
众所周知,招投标过程中最关键的可以说就是评标、定标环节了。修订草案中对此环节做了较大的调整,强调了招标人的自主权,也可以说业主在招投标环节的权力越来越大。如招标人可以自主选择合适的招标代理机构、自主选择审查方式,组建评标委员会,以及根据评标委员会提出的书面评标报告和推荐的中标候选人确定中标人等。
现行办法与《意见稿》的对比↓↓↓
在现行招投标办法中,一般排名第一的中标候选人为中标人。那么这个规定是怎么来的呢?实际上现行《招标投标法》规定评标委员会负责评标,招标人根据评标报告从中标候选人中确定中标人,并未规定招标人必须确定排名第一的中标候选人为中标人。但是,2012年颁布实施的《招标投标法实施条例》增加了“国有资金占控股或者主导地位的依法必须进行招标的项目,招标人应当确定排名第一的中标候选人为中标人”的规定。这样一来,招标人选择确定中标人的权利受到了一定限制,其无法在三个中标候选人中自由选择中标人。
而此次《意见稿》出台后,就不存在中标候选人排序了,由招标人/业主来最终确定中标人,相当于拥有了越来越大的权力。我们都知道,绝对的权力往往会产生绝对的...那么这个算不算是一个最大的一个bug(漏洞)呢?
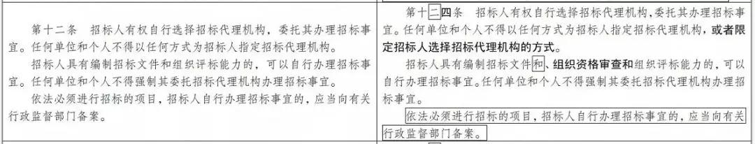
也许有人会说,不是还有招标代理、评标委员会呢吗?可是大家别忘了,上面已经说了,招标人可以自主选择招标代理和组建评标委员会。而且通过上面的第十四条增加了“任何单位和个人不得限定招标人选择招标代理机构的方式”的规定,同时取消了现行《招标投标法》第十二条“依法必须进行招标的项目,招标人自行办理招标事宜的,应当向有关行政监督部门备案”的规定。招标人有权根据实际情况决定委托代理机构招标还是自行组织招标,招标人自行招标不再需要备案(意思就是招标代理,我可以用你,也可以不用你)。
这样一来,招标代理的市场再次被压缩,地位再次下降。而招标代理机构作为一个以赢利为目的的市场主体,很多时候为了在激烈的竞争中求得生存,有时就不得不考虑业主的情绪,会尽量把不合理的东西合法化去迎合业主的意愿。在现行办法中,经由专家评选出来的结果一般是考虑到了价格和质量,现在如果业主硬要自己心目中的人选中标,那样最终的结果会不会使腐败的空间更大呢?
当然了,我也看到有人解释说,业主是最终付钱的人,有权决定中标人,《意见稿》是较为彻底地体现了招标人当家作主的思路,还招标人的自主权,属于大胆创新的举措。
对于此说法我不敢苟同,因为大家要清楚,在政府采购中的“业主”,不是真正的“业主”概念,他只是一个使用者而已,花的钱是纳税人的钱。以前低价至少可能还会中标,而以后做项目,客户关系又回到了第一位,那些想低价中标,不做工作直接来投标的,中标会越来越艰难。