欢迎来到镇华建设集团有限公司官网!

新闻资讯 /news center

当前位置:首页 > 新闻资讯 > 行业动态

中标率超高的投标书,都有哪些内容?

点击:999        添加时间:2020-02-05        来源:综合于网络       

投标书是每一位投标人都需要制作的文件,只有将项目投标书编制完好了才能顺利开展接下来的投标、评标、开标、中标等重要环节,也才有希望成为中标人。一份好的标书能为投标加分,那么拿到招标书后,如何去写应标书呢?

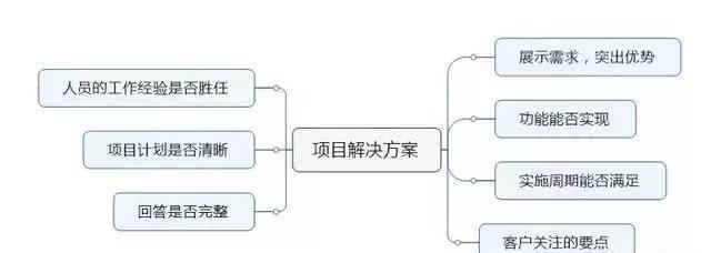
首先我们可以通过下面的思维导图来了解下标书必须要具备的几个关键点。



一、如何响应?

每家客户的招标书都不一样,每家客户的应标都不一样。

就像考试,每门功课的答题卡都不一样,有些客户的招标书会写明,应标文件有第一写什么,第二写什么,第三写什么等等,有些客户的招标书不会对应标材料有要求。

比如这份标书,就写了应标文件应该有哪几部分。



与技术部分有关的就是4和5,技术部分需要包括的内容有项目解决方案、总体框架、技术实现方案、项目实施计划、系统安装、调试、技术支持、售后服务、技术培训、技术人员资质证明等。

有些没有写明格式要求的,可以按照原来写的格式写就好了。

二、客户需求

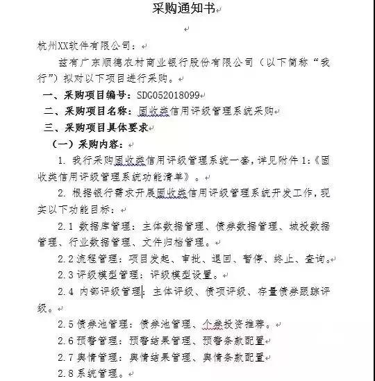
这是一份招标书,以下是他们的采购通知书:






了解客户需求,这是最基本的,你只有知道他想要什么,在应标的时候就给他想要的东西,当用户看了你写的应标书后,会有一种“这就是我想要的”的感觉。

了解客户需求的方式一般有:售前交流、通过销售间接了解。

通过售前交流,可以对客户的需求大致有些了解,比如采购系统的原因、外部系统有哪些、哪些是重点关注、之后的规划是什么等等。

如果你刚好有参与售前交流,那么可以根据售前交流的信息,对招标书的需求一一对应应标。

也不是每个写标书的需求工程师都会参与售前交流,比如我写这份标书时,就没有参与售前,我就打电话问销售以及其他参与售前的同事,问他们需求情况,比如他们有什么业务?资讯接什么系统?评级的流程是什么?等等。

低段位的需求工程师拿到标书后,看到标书上面的需求,认为自己都能写得出来,客户需要一个主体数据管理,应标的时候就把系统已有的主体数据管理写出来。

这样也可以,只不过你写的东西打开不了客户的心扉,如果竞争对手也是这样应标,大家一个水准,也许你还有希望,但是如果竞争对手的应标从客户实际需求出发,那你就是一点希望也没有。

所以,要写就认真写好。

按照下面的要点检查你的标书是否认真写:




1、展示需求,突出优势

2、功能能否实现

3、实施周期能否满足

4、客户关注的要点

5、回答是否完整

6、项目计划是否清晰

7、人员的工作经验是否能否胜任

三、评分标准

应标书提交后,评委也会给每家供应商提交的应标材料进行打分。

因此,了解标书评分的标准就很重要。

有些招标书上会写哪个部分得几分,哪个部分得几分,比如江苏紫金农商行的招标书:



看了上面的评分标准,你知道该怎么写了吗?

试卷题目和得分要求都和你说了,就照要求去写,尽量得高分。

比如公司规模和实力最高有5分,标书就得有公司规模和实力的章节,而且内容里根据实际情况写注册资金多少(不能造假,因为商务部分会有证明文件)。

比如成功案例最高有10分,标书中需要写成功案例这章节,因为最多有10分,每个成功案例有2分,根据实际情况有多少写多少(不能造假,商务部分会需要提供合同文件)。

比如实施方案合理得5分,什么才叫合理?当然是时间和实施计划合理。

......

根据评分标准,人家要西瓜,我们就给西瓜,人家要芝麻,我们就给芝麻。

四、竞争对手情况

写标书并不是一门“闭门造车”的活儿,知己知彼,才能百战百胜。

竞争对手哪方面有优势,哪方面有劣势,在响应标书的时候,对于竞争对手劣势的地方,我们就去突出,对于竞争对手优势的地方,我们也更突出我们的优势。

所以啊,写标书也是一部《甄嬛传》,都需要“心机”。

之前在投标的时候,有一家竞争对手才开始做评级系统,连一套成型的系统还没有完全做好。

标书都是“纸上谈兵”,有些不了解供应商实际情况的评委纯粹就是根据标书的内容来评分。

如果竞争对手写标书也按我上面说的套路写,那其实我们和他们是没有什么区别的。

了解到竞争对手没有成型的系统后,我在应标的时候会在每个应标的需求下附上对应的系统截图。

这个是竞争对手不具备的,你看,一下竞争对手的劣势,我们的优势就凸显出来。

有时候,我们需要标准,有时候又不能太依赖标准。

下面以技术标为例,为大家分析下具体该如何撰写标书

1、投标准备

得到招标书之后,首先需要认真分析招标文件,根据自身产品及解决方案优势编制投标书,在编写投标书中需要注意,标书中的解决方案一定要应标,明确的对应招标需求,具体步骤如下:

1. 根据招标内容编制投标文件(商务标、技术标)、讲标文件,按照期限交付投标书及投标保证金;

2. 按照规定的时间、地点进行讲标;

3. 等待结果通知,中标后,明确具体细节之后与客户方签订项目合同,履行合同。

2、参与人员

1. 售前人员

2. 销售人员

3. 技术人员

3、输出资料

>>>>商务标书

准备内容根据标书具体要求而定。

1. 软著权

2. 企业资质

3. 偏离表

4.承诺函

>>>>技术标书

准备内容根据标书具体要求而定,常规内容如下:

1. 项目定义说明:名称约定、主要术语;

2. 项目背景及现状分析:当前信息化背景、企业发展概况、信息化瓶颈;

3. 项目需求理解与分析:项目需求描述、项目需求理解与分析(多个维度);

4. 项目目标和关注重点:项目目标定义、项目目标分析、实现目标前提条件;

5. 项目指导思想和原则:投标方特有的指导思想和原则;

6. 架构体系、规划、方法论:企业架构、IT规划体系、IT规划方法论;

7. 项目总体规划:整体规划、建设思路、建设阶段;

8. 项目平台架构:总体架构、业务架构、技术架构、功能架构、集成架构、安全架构、产品架构、部署架构等;

9. 项目产品介绍:项目中使用到的产品介绍(产品概述、功能特性、产品截图)

10. 项目部署方案:软硬件配置搭建;

11. 项目实施方案:实施总体方法、实施成功的关键要素分析、实施进度计划;

12. 项目实施团队:团队构建原则、项目实施组织架构、项目实施团队、实施过程和安全保密管理;

13. 项目验收方案:项目初验、终验;

14. 项目培训方案:培训目的、培训策略、培训调研、培训方式、培训课程与内容、培训组织与要求、培训对象;

15. 项目质量及风险管理:项目生命周期管理、项目常见风险分析、项目初步风险分析与策略;

16. 项目服务方案:服务原则、服务承诺、服务体系和流程、常见服务方式和内容、服务响应时间、服务监督机制;

17. 相关案例介绍;

18. 投标公司介绍。

>>>>讲标文件

讲标PPT及环境演示。

>>>>评分索引

根据招标文件中的评分对照表进行撰写,上面标明每一项应答的页数,并自评分数,阐明可以得到该分数的原因。

注意事项

1、彻查标书

标书与解决方案不同,撰写投标文件,切忌没有完全掌握招标书内容就开始撰写,无论时间多赶,都要仔细过一遍标书。清标即明确清楚标书中每一项条款,把标书走脑的读一遍,而不是机械的看一遍,具体要做到以下几点:

1. 明确标书中硬性要求,并详细标记,在撰写标书过程中一定要涵盖,并撰写在醒目的位置,必要时可以单独成为一章或一小节。

2. 商务标技术标都要明确,双方会有相关关联,或是互相包括必要条款,一方不明确,很可能导致应标缺失。

3. 注意招标文件中的每一项废标条款,一旦条款缺失或未能满足响应,编制再好的投标文件也将被一票否决。

2、标准核对

在投标文件撰写结束后,对照标书中废标条款、星号条款、评分细则等内容进行一一对应,下面根据几个条款进行解析:

1. 废标条款顾名思义,一点不能满足定会废标,对于废标条款要在标书中明确的给予应答及体现,通常对于商务标来说此类条款较多;

2. 星号条款在技术标中较多,多为一些重要的技术指标,要求投标人必须满足或给予应答说明,对于此类会以技术偏离表的方式进行应答;

3. 评分细则表为评委打分对照表,评委会严格按照上面的内容进行打分,表中分数是一定不能丢的,评分表中内容都要在标题中明确体现,一方面说明我方已经应标,另一方面为评委对照提供便利。

3、最后检查

分为两项,一项为根据招标文件要求,从头检查一遍标书是否有漏项,重点需求是否都涵盖满足,另一项为对写好的招标文件进行格式检查,具体包括以下几个方面:

1. 是否存在漏项,内容是否撰写到位;

2. 目录是否调整、是否存在格式错乱、是否有空白页;

3. 商务标、技术标交叉检查,当局者迷,换种视角更能发现其中的问题。

总之,跟上政策改革的节奏,认真撰写标书,认真对待每一次投标,即使被废标也不灰心,总结分析每一次废标的原因,每一次投标都会有所收获!

    侵权请联系删除!

备案号: 豫ICP备19033485号-1 | 技术支持:夜猫网络